Files
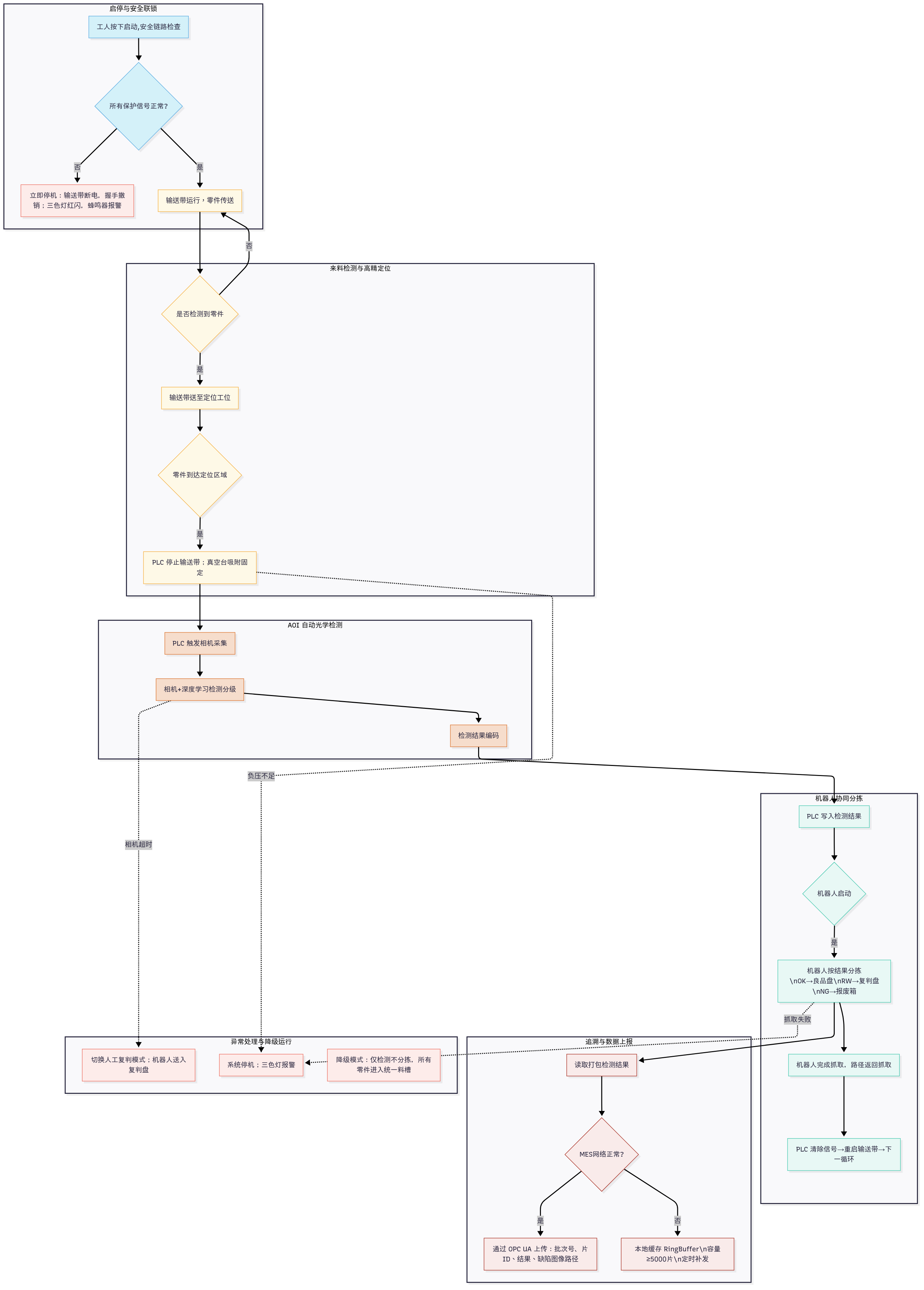
n8n_Demo/data/订单班文档资料/能源/notion文稿/image/Mermaid流程图.jpg
Yep_Q 3b8cb3c568 feat: 完成能源订单班图片重命名和文档整理
详细说明:
- 能源订单班: 重命名7个图片文件为描述性中文名称
- 能源订单班: 更新markdown文档中的所有图片引用
- 智能开发订单班: 优化图片命名结构
- 化工订单班: 整理图片资源
- 新增SuperDesign食品订单班设计迭代文件
- 新增能源订单班终端模拟数据(energy.ts)
- 清理web_frontend冗余文档

图片重命名映射:
- Whisk_1ebf7115ee180218c354deb8bff7f3eddr.jpg → 光伏面板室外场景图片.jpg
- Whisk_582dc133200b175859e4b322295fb3d1dr.jpg → 光伏面板生成画面.jpg
- image.jpg → PLC示意图.jpg
- Whisk_b35aa11c60670e38bea44dcd9fe7df5fdr.jpg → 工业机器人图片.jpg
- Whisk_028f4b832e3496db8814cd48f050ec03dr.jpg → 机器视觉相机图片.jpg
- Whisk_eb381c66f5156a4a74f49102095ae534dr.jpg → 输送与治具.jpg
- Mermaid_Chart[...].jpg → Mermaid流程图.jpg

🤖 Generated with [Claude Code](https://claude.com/claude-code)

Co-Authored-By: Claude <noreply@anthropic.com>
2025-10-01 22:06:59 +08:00

377 KiB
Executable File
2752x3840px

/xiaoqi/n8n_Demo/raw/commit/4287a358260425a82ae1fc3dc9b7f1a30a17f7f2/data/%E8%AE%A2%E5%8D%95%E7%8F%AD%E6%96%87%E6%A1%A3%E8%B5%84%E6%96%99/%E8%83%BD%E6%BA%90/notion%E6%96%87%E7%A8%BF/image/Mermaid%E6%B5%81%E7%A8%8B%E5%9B%BE.jpg