Files
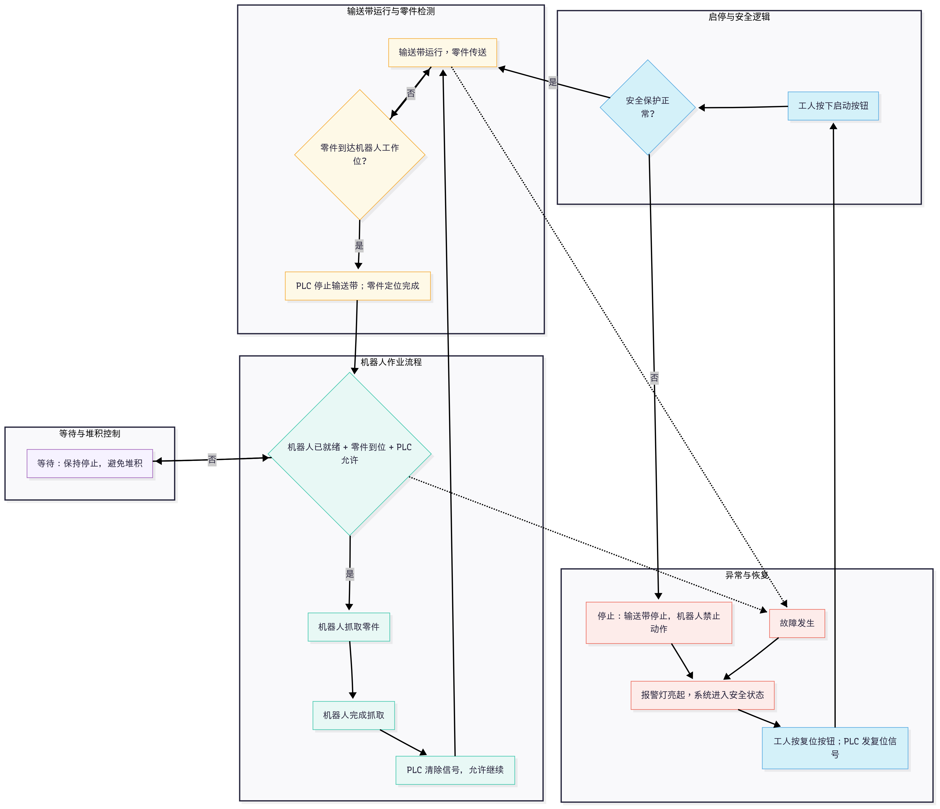
n8n_Demo/data/订单班文档资料/智能制造/notion文稿/image/Mermaid流程图.jpg
Yep_Q b50d700a2e feat: 添加交通物流、智能制造、智能开发终端模拟并优化食品订单班
主要更新:
- 新增3个订单班终端模拟数据 (交通物流、智能制造、智能开发)
- 交通物流: 图片重命名(9张UUID图片→描述性中文名)
- 智能制造: 图片重命名(7张UUID图片→描述性中文名)
- 食品订单班: 完成React应用架构和设计系统
- 新增4个Serena记忆文档 (终端模拟开发指南、订单班命名规范等)
- 优化模态框和工作流页面交互逻辑

文件变更:
- 新增: transportation.ts, intelligentManufacturing.ts, developer.ts
- 新增: 食品订单班完整React应用 (Vite + TypeScript + Tailwind)
- 修改: RequirementModal.tsx, ResultModal.tsx, WorkflowPageV4.tsx
- 图片: 交通物流9张 + 智能制造7张重命名为中文描述性名称
2025-10-02 20:29:01 +08:00

426 KiB
Executable File
3840x3307px

/xiaoqi/n8n_Demo/raw/commit/38313038a38ecc8bf012633bfa1947b7eef1532b/data/%E8%AE%A2%E5%8D%95%E7%8F%AD%E6%96%87%E6%A1%A3%E8%B5%84%E6%96%99/%E6%99%BA%E8%83%BD%E5%88%B6%E9%80%A0/notion%E6%96%87%E7%A8%BF/image/Mermaid%E6%B5%81%E7%A8%8B%E5%9B%BE.jpg